Undergraduate Program in Physics
Department of Physics, Faculty of Mathematics and Natural Sciences, University of Indonesia
Undergraduate Program in Physics of UI aims to shape graduates with strong physics background and special skill in one of special field, who are needed either directly to pave career in goods and services industry, or to pursue higher degree in physics or other related field. These specialities, despite having different focus, share the same fundamental standard of curriculum. For undergraduate degree, the curriculum refers to national curriculum of bachelor of physics, which has been established by Directorate General of Higher Education in 1995. Because of the reason, qualifications of the graduates of Department of Physics are not differentiated by their specializations, except the deep knowledge of certain field based on each specialization. Every graduate will acquire same degree, Sarjana Sains (S.Si. equal to B. Sc.) of Physics.
- Applying classical and modern Physics concepts in general physics problems.
- Applying mathematical methods to solve Physics problems analytically and computationally.
- Applying the concepts of one of the following fields of Physics or Applied Physics:
- Theoretical Nuclear-particle Physics and Astrophysics
- Material Physics
- Condensed Matter Physics
- Systems & Instrumentations of Physics
- Medical Physics & Biophysics
- Formulating problems and solving Physics and its application, as well as interdisciplinary problems related to science and mathematics clusters critically, creatively, and innovatively.
- Explaining the basic principles of experiments, applying the measurement methods of Physics, and able to analyze the results correctly.
- Summarizing the basic knowledge in science and technology.
- Applying the knowledge of Physics in community and practical life, as well as identifying and adapting to new things.
- Developing and deepening the knowledge gained in the bachelor degree program in a sustainable manner, and being able to continue to the master’s and doctoral education levels.
- Practicing attitudes, leadership, and managerial skills that support success at work and in participating in community activities
- Having the knowledge of Bahasa Indonesia and English as well as utilizing information technology (IT) in the field of Physics, science and technology
- Solving simple scientific problems and presenting them orally and in writing.
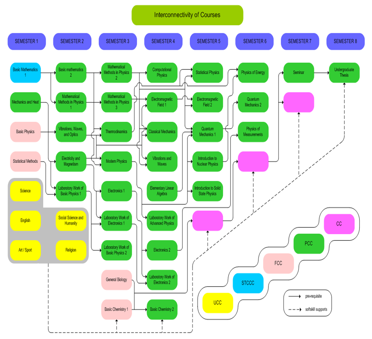
Compulsory Courses
- [SCPH601142] Laboratory work of basic physics 1
- [SCPH602122] Quantum Physics 2
- [SCPH602222] Quantum Physics 1
- [SCPH602235] Vibration and Waves
- [SCPH603117] Introduction to Solid State Physics
- [SCPH603135] Introduction to Nuclear Physics
- [SCPH602144] Advanced Physics Laboratory Work 1
- [SCPH602223] Classical Mechanics
- [SCPH60221] Electromagnetic Fields 1
- [SCPH603121] Electromagnetic Fields 2
- [SCPH603124] Statistical Physics
- [SCFI602021] Computational Physics
- [SCPH601213] Mathematical Methods in Physics 1
- [SCPH601245] Electronics Laboratory Work 1
- [SCPH601247] Electronics Laboratory Work 2
- [SCPH601254] Electronics 1
- [SCPH602111] Mathematical Methods in Physics 2
- [SCPH602112] Mathematical Methods in Physics 3
- [SCPH601101] Basic Physics 1
- [SCPH601201] Basic Physics 2
- [SCPH602258] Physics of Measurements
- [SCPH603166] Seminar
Elective Courses
- [SCPH603515] Materials Characterization Methods
- [SCPH603703] Introduction to Material Science
- [SCPH603704] Applied Material Physics
- [SCPH603706] Transport and Optical Properties of Materials
- [SCPH603710] Sensors and Actuators
- [SCPH603711] Sensors and Actuators Laboratory
- [SCPH603712] Embedded System
- [SCPH603713] Embedded System Laboratory
- [SCPH603714] Control System
- [SCPH603715] Control System Laboratory
- [SCPH604707] Artificial Intelligence
- [SCPH604708] Digital Signal Processing
- [SCPH604709] Computer Based Data Acq
- [SCPH604710] Instrumentation System
- [SCPH603700] Relativistic Quantum Mechanics
- [SCPH603701] Classical Field Theory
- [SCPH603702] Advanced Computational Physics
- [SCPH603709] Spectroscopy A
- [SCPH604700] Scattering Theory
- [SCPH604701] Nuclear and Particle Physics
- [SCPH604702] Angular Momentum Theory
- [SCPH604704] Spectroscopy B
- [SCPH603716] Introduction to Radiology Physics and Dosimetry
- [SCPH603717] Anatomy and Physiology
- [SCPH603718] Introduction to Biophysics
- [SCPH603719] Health Physics and Radiation Protection
Compulsory Courses
- [SCFI601114] Mechanics and heat
- [SCFI601115] Electricity and Magnetism
- [SCFI601116] Vibrations, Waves and Optic
- [SCFI602021] Computational Physics
- [SCFI602118] Vibrations and Waves
- [SCFI603110] Statistical Physics
- [SCFI603117] Introduction to Solid State Physics
- [SCFI603135] Introduction to Nuclear Physics
- [SCFI602113] Classical Mechanics
- [SCFI602114] Electromagnetic Fields 1
- [SCFI603115] Electromagnetic Fields 2
- [SCFI603116] Quantum Mechanics 2
- [SCFI603119] Quantum Mechanics 1
- [SCFI602112] Thermodynamics
- [SCFI602215] MathPhys 2
- [SCFI602312] Electronics 2
- [SCFI602321] Laboratory Work of Electronics 1
- [SCFI602321] Laboratory Work of Electronics 2
- [SCFI601121] Laboratory Work of Basic Physics 1
- [SCFI601122] Laboratory Work Of Basic Physics 2
- [SCFI602122] Laboratory Work of Advanced Physics
- [SCFI601110] Basic Physics
- [SCFI602116] Physics of Energy
- [SCFI603310] Physics of Measurements
- [SCFI604101] Seminar
- [SCFI604102] Undergraduate Thesisinar
Condensed Matter Physics
- [SCFI603614] Green’s Function Method in Condensed Matter Physics
- [SCFI603611] Spectroscopy 2
- [SCFI603613] Spectroscopy 1
- [SCFI603621] Advanced Laboratory Condensed Matter Physics
- [SCFI604613] Capita Selection of Condensed Matter Physics
- [SCFI603611] Solid State Physics 1
- [SCFI603612] Solid State Physics 2
Instrumentation Physics
- [SCFI603714] Instrumentation Physics 2
- [SCFI604715] Digital Signal Processing
- [SCFI604714] Computer-Based Data Acquisition
- [SCFI6043716] Control System
- [SCFI604723] Embedded System
- [SCFI603712] Instrumentation Physics 1
- [SCFI604742] Internship
- [SCFI603726] Laboratory Work of Control System
- [SCFI604723] Laboratory Work of Embedded Systems
- [SCFI603723] Laboratory Work of Sensors and Actuators
- [SCFI603711] Sensors and Actuators 1
- [SCFI603713] Sensors and Actuators 2
Materials Physics
- [SCFI603511] Introduction to Material Science
- [SCFI603512] Materials Properties
- [SCFI603513] Thermodynamics of Materials
- [SCFI603514] Research Method of Materials
- [SCFI603515] Methods of Materials Characterization
- [SCFI604511] Phase Transformation of Materials
- [SCFI604512] Ceramic Physics
- [SCFI604513] Composite Materials
- [SCFI604514] Internship in Materials Physics
Medical Physics and Biophysics
- [SCPH603719] Health Physics and Radiation Protection
- [SCFI603911] Introduction to Radiology Physics
- [SCFI603912] Anatomy and Physiology
- [SCFI603915] Radiobiology
- [SCFI604915] Introduction to Radiotherapy Physics
- [SCFI604918] Advanced Biophysics
- [SCFI604919] Introduction to Medical Instrumentation
- [SCFI604921] Laboratory Works of Radiology Physics
- [SCFI604941] Internship in Medical Physica and Biophysics